公益社団法人 全国老人保健施設協会 > 法令・Q&A検索システム
全老健介護保険制度情報サービス > 法令・省令詳細
[表示中の法令・QA等]
「2040年に向けたサービス提供体制等のあり方に関する中間とりまとめ」の公表について
老健局総務課
「2040年に向けたサービス提供体制等のあり方に関する中間とりまとめ」の公表について
老健局総務課
「2040年に向けたサービス提供体制等のあり方に関する中間とりまとめ」の公表について (老健局総務課)
発出日:令和7年4月10日
更新日:令和7年4月10日
更新日:令和7年4月10日
各都道府県介護保険担当課(室)
各市町村介護保険担当課(室) 御中
各介護保険関係団体
厚生労働省老健局総務課
介護保険制度の運営につきましては、平素より種々ご尽力いただき、厚く御礼申し上げます。
さて、本日(令和7年4月10日)付けで、2040年に向けたサービス提供体制等のあり方に関する中間とりまとめがまとめられましたのでお知らせいたします。
(送付資料)
・ 2040年に向けたサービス提供体制等のあり方に関する中間とりまとめ
・ 2040年に向けたサービス提供体制等のあり方に関する中間とりまとめ概要
(お問い合わせ先)
厚生労働省老健局総務課 村中、大原
TEL:03-5253-1111(内線3911、3917)
2040年に向けたサービス提供体制等のあり方に関する中間とりまとめ
令和7年4月10日
「2040年に向けたサービス提供体制等のあり方」検討会
目次
1.はじめに(基本的な考え方)
2.人口減少・サービス需要の変化に応じたサービス提供体制の構築や支援体制の方向性
(1)現状と課題、3つの地域の類型の考え方
(2)中山間・人口減少地域におけるサービスを維持・確保するための柔軟な対応
(3)大都市部における需要急増を踏まえたサービス基盤整備のための適切な対応
(4)一般市等におけるサービスを過不足なく確保するための適切な対応
(5)支援体制の構築など共通事項
3.介護人材確保と職場環境改善・生産性向上、経営支援の方向性
(1)現状と課題
(2)国や地方における介護人材確保に向けた取組
(3)雇用管理等による介護人材の定着に向けた取組
(4)職場環境改善・生産性向上の取組
(5)介護事業者の経営改善に向けた支援
(6)他事業者との協働化、事業者間の連携、大規模化
4.地域包括ケアとその体制確保のための医療介護連携、介護予防・健康づくり、認知症ケアの方向性
(1)現状と課題
(2)地域包括ケアとその体制確保のための医療介護連携
(3)介護予防・健康づくり、介護予防・日常生活支援総合事業等
(4)認知症ケア
5.おわりに
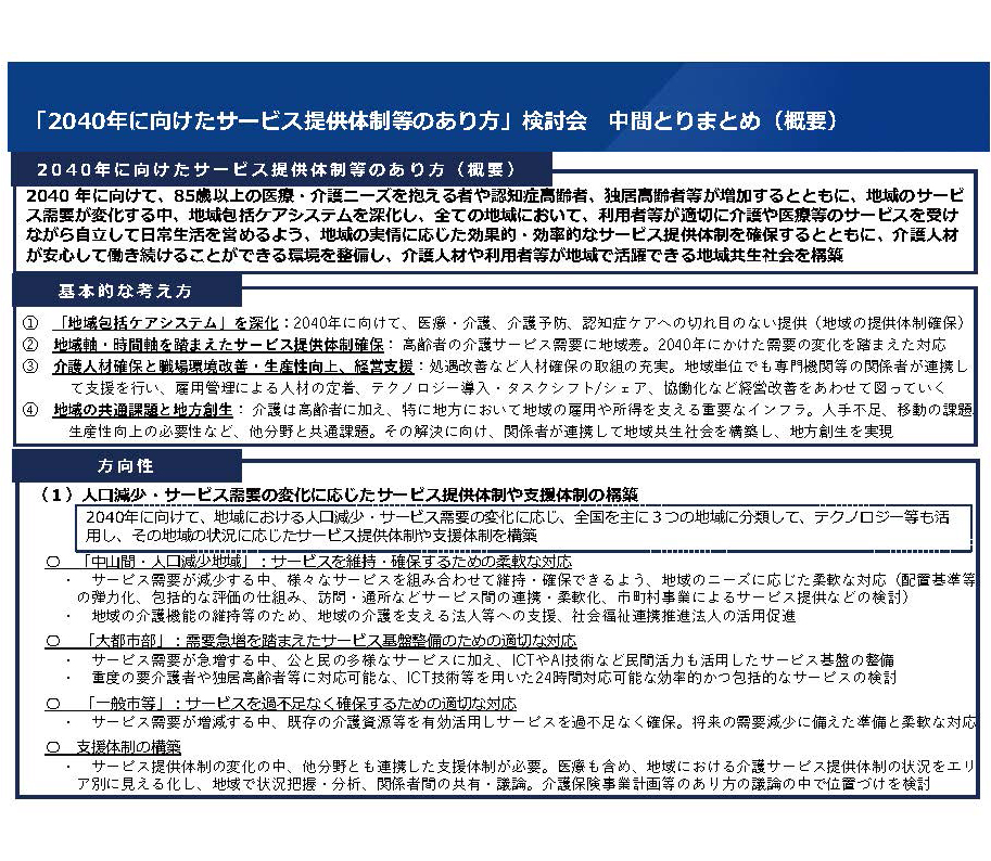
1.はじめに(基本的な考え方)
○ 地域包括ケアシステムは、要介護状態となっても住み慣れた地域で自分らしい暮らしを人生の最期まで続けることができるよう、医療・介護・予防・住まい・生活支援が包括的に確保される体制である。団塊の世代が75歳以上となる2025年を目途として、各地域の状況に応じて、地域包括ケアシステムの構築やその推進が図られてきた。
○ 2040年には、65歳以上の高齢者数がピークを迎えるとともに、介護と医療の複合ニーズを抱える85歳以上人口が増加する。このような一層の高齢化の進展とともに、認知症高齢者の増加や独居の高齢者等の増加も見込まれる。一方で、現役世代の生産年齢人口の減少も見込まれ、どのように高齢者を支えていくかが課題である。
○ 地域のサービス需要の変化等に対応するため、2040年に向けて、地域包括ケアシステムを深化させ、医療・介護の一層の連携を図り、医療・介護・予防・生活支援等の包括的な確保を図っていく必要がある。また、全ての地域において、利用者等が適切に介護や医療等のサービスを受けながら自立して日常生活を営めるよう、地域の実情に応じた効果的・効率的なサービス提供体制を確保することが重要である。
○ 高齢化や人口減少のスピードに地域によって大きな差がある中、高齢者の介護サービス需要やその変化にも地域差がある。地域のサービス供給の状況も様々である。地域軸・時間軸を踏まえたサービス提供体制を確保していくことが必要である。
○ 介護人材確保は重要な課題であり、処遇改善をはじめ、人材確保の取組の充実を図る必要がある。地域単位でも関係者が連携して支援を行い、雇用管理の改善による人材の定着、テクノロジー導入やタスクシフト/シェア、経営改善に向けた支援をあわせて図る必要がある。
○ 介護予防・健康づくりに取り組み、高齢者が活躍する地域づくりやまちづくりを推進するとともに、介護を必要とする利用者が、適切に介護や医療など様々なサービスを受けることができる環境を整備することが必要である。
介護は高齢者のみならず、特に地方において地域の雇用や所得を支える重要なインフラである。介護分野は、人手不足、移動の課題、生産性向上の必要性など、他分野との共通の課題を有している。その解決に向け、関係者が連携するとともに、介護人材等が安心して働き続けることができる環境を整備し、介護人材や利用者等が地域で活躍できる地域共生社会を構築し、地方創生を実現していくことが重要である。
○ この点、「経済財政運営と改革の基本方針2024」(令和6年6月21日閣議決定)においても、「必要な介護サービスを確保するため、外国人介護人材を含めた人材確保対策を進めるとともに、地域軸、時間軸も踏まえつつ、中長期的な介護サービス提供体制を確保するビジョンの在り方について検討する。」とされている。
○ これらを踏まえ、「2040年に向けたサービス提供体制等のあり方」検討会において、令和7年1月から、地域で先進的な取組を行う自治体や事業者等へのヒアリングを行いながら、地域軸、時間軸も踏まえつつ、主に高齢者に係る施策について検討を進めてきたところである。
○ 今般、2040年を見据え、介護サービスの提供体制の内容など高齢者施策について、まずはその中間とりまとめを行うものである。
引き続き、本検討会において、これまでの検討の内容を踏まえつつ、他の福祉サービスも含めた共通の課題について検討を行う。
○ なお、この後のいずれの項目にも共通するが、本検討会においては、介護現場の視点等を踏まえつつ、方向性や考え方等を示すものであり、具体的な制度や報酬等については、社会保障審議会介護保険部会や社会保障審議会介護給付費分科会など、適切な審議会等において更なる議論が行われることを期待する。
また、本中間とりまとめについては、社会保障審議会介護保険部会に報告し、制度的な議論を進めていく。
2.人口減少・サービス需要の変化に応じたサービス提供体制の構築や支援体制の方向性
(1)現状と課題、3つの地域の類型の考え方
○ 65歳以上の人口については、全国の約50%の市町村において2020年以前に既にピークを迎えている一方、都市部を中心とした約15%の市町村においては、2040年以降にピークを迎える見込みである。
○ 在宅サービスについて、町村部では約30%の保険者が2024年以前にサービス需要のピークを既に迎えている一方、政令市・特別区・県庁所在地など都市部では約43%の保険者が2045年以降、約80%の保険者が2040年以降にサービス需要のピークを迎える見込みである。その他の市においては、2040年に約33%、2035年に約32%がピークを迎える。
○ 施設サービスについて、町村部では約23%の保険者が2024年以前にサービス需要のピークを既に迎えている一方、政令市・特別区・県庁所在地など都市部では約43%の保険者が2045年以降、約84%の保険者が2040年以降にサービス需要のピークを迎える見込みである。その他の市においては、2040年に約43%、2035年に約14%がピークを迎える。
○ 高齢化や人口減少のスピードには地域によって大きな差があり、地域によってサービス需要の変化は様々である中、地域におけるサービス供給の状況を踏まえつつ、2040年を見据え、サービス提供体制を検討する必要がある。
○ 介護保険法における尊厳の保持と自立支援の理念は今後も維持されるべきものであり、また、保険制度における国民連帯の理念に基づき、その仕組みを構築していく必要がある。
○ 地域の実情に応じて、可能な限り住み慣れた地域で高齢者自身が自立して日常生活を営むことができるよう、地域包括ケアシステムの構築は引き続き進めていく必要があり、2040年に向けて、85歳以上の医療と介護の複合ニーズを抱える方、認知症高齢者、独居高齢者の増加を踏まえた上で、地域の状況にあわせて深化させていくことが必要である。
○ これらを踏まえ、2040年に向けて、「時間軸」・「地域軸」の両視点から、地域における人口減少・サービス需要の変化に応じ、全国を「中山間・人口減少地域」、「大都市部」、「一般市等」と主に3つの地域に分類して、テクノロジー等も活用し、その地域の状況に応じたサービス提供体制や支援体制を構築していくことが重要である。
○ サービス提供体制を考えるに当たっては、住まい施策との整合性を図っていく必要があり、この点は、引き続き、制度の議論の中で検討していくべきである。
(2)中山間・人口減少地域におけるサービスを維持・確保するための柔軟な対応
○ 中山間・人口減少地域においては、高齢者人口が減少し、サービス需要が減少する中、利用者への介護サービスが適切に提供されるよう、その需要に応じて計画的にサービス基盤の維持・確保を図っていく必要がある。
○ 高知県においては、中山間地において過疎化・人口減少が進む中、多機能な地域共生社会の支援拠点として、「あったかふれあいセンター」を創設し、現在31市町村55拠点に設置している。延べ利用者数は約18万人に達し、地域の関係機関とも連携し、地域における支え合いの力を再構築し、「集い」、「相談」、「訪問」、「生活支援」、「つなぎ」といった機能を中心として必要なサービス提供を行う場として定着している。
○ 鳥取県においては、人口減少により顕在化する重要課題への対応のため、「生活基盤確保」戦略において、「買物」、「交通」、「医療・福祉」、「子育て・教育」等を重点分野とし、それぞれを組み合わせた取組、例えば、交通事業者と連携した住民の移動支援、特定地域づくり事業協同組合制度を活用した地域づくりを実施している。また、事業存続が困難な事業所への支援や、事業所間の人材の融通に対する支援等を実施している。
○ サービス需要が減少する局面においては、サービスを計画的に維持・確保していく必要があり、
① 地域における介護事業所が機能を維持し、存続できるインセンティブを設けること、
② 地域における介護事業所が様々なサービスを効果的・効率的に提供できるよう多機能化していくこと、
③ 介護事業者間で連携し、経営や業務の効率化を図ること、
④ 介護事業者が自治体の圏域をこえてサービスを提供するような場合に、サービスをより広いエリアで提供できるよう、移動支援も推進すること
⑤ 市町村間の連携・広域化、都道府県による市町村の支援を行うこと
等が考えられる。また、人口減少やサービス需要の減少は、医療福祉、交通、生活サービス、行政など、介護以外の他の分野においても共通課題であり、その支援体制の構築は、他の分野の施策とも組み合わせて実施していくことが効果的・効率的である。
○ 中山間・人口減少地域においては、住民の理解のもと、一定のサービスの質の維持を前提として、柔軟な対応を制度の壁に捕らわれずに講じていくことが必要である。サービスの質の維持のためには、ICTやテクノロジーの導入、複数の事業所における人材のシェア、地域におけるタスクシフトやタスクシェア等による業務効率化を一層進めていくことも必要である。
○ 震災後の能登地域は、若年人口が流出して高齢化が加速し、インフラの復旧も進んでおらず、2040年の日本の一部地域の姿を先取りしているとの意見があった。人口減少が進む中でサービスの持続可能性を高めていくことが重要である。
○ 現行制度では、地域医療介護総合確保基金において、地域の介護ニーズに応じ、広域型施設への転換による受け皿の拡大、2施設以上の施設の集約化等の支援を行うこととしている。また、在宅サービスや介護予防サービスについては、厚生労働省令で定める人員・設備・運営基準の一部を満たしていない場合であっても、都道府県が必要と認める場合には基準該当サービスとしてのサービス提供を可能とするほか、離島や中山間等の地域において市町村が必要と認める場合、離島等相当サービスとして柔軟なサービスの提供を可能としている。
○ 中山間・人口減少地域においては、介護事業者が今後もその地域でサービス提供を維持・確保できる体制を整備するため、こういった現行制度の活用を促進するとともに、必要に応じて、拡張・見直しして対応していくことが考えられる。例えば、地域の中核的なサービス提供主体に対して、地域に残り続けるとともに、地域の介護事業者の協働化や連携を進めることにより地域におけるサービスを維持・確保していくことなど一定の条件・特別の役割を付した上で、配置基準等の弾力化やこうした取組へのインセンティブの付与等を講じるなど、新たな柔軟化のための枠組みを検討することが考えられる。
○ 中山間・人口減少地域において、複雑化する介護ニーズや医療ニーズに対応していくため、介護事業所における役割を多機能化していくことも考えられる。現行制度において複数のサービスを包括的に提供可能な「看護小規模多機能型居宅介護」や「小規模多機能型居宅介護」、「定期巡回・随時対応型訪問介護看護」など包括的なサービスの果たす役割も重要であり、計画的な設置促進を図っていく必要がある。
○ 介護事業所が様々なサービスを提供するに当たってはそれぞれの配置基準等を満たす必要がある。中山間・人口減少地域においては、生産年齢人口の減少が全国に比して進んでおり、介護人材や専門職の確保が困難な中、常勤・専従要件や夜勤など、様々な配置基準について弾力化していくことが考えられる。また、在宅サービスの中で例えば、訪問介護と通所介護等における配置基準等をより弾力化してサービス間の連携・柔軟化を図り、双方における人材等の行き来を柔軟化することを検討することも考えられる。
○ 配置基準の弾力化に当たっては、例えば、一定の要件を満たす認知症対応型共同生活介護の夜勤体制は3ユニットに対し2名以上と緩和されていることや、老人保健施設において、訪問リハビリはみなし指定でサービス提供が可能であることなど、既存の仕組みを参考とすることも考えられる。
ただし、配置基準を弾力化する場合のサービスの質の確保に加え、弾力化で配置減となる場合には、職員の負担の増加やそれに伴う従事者確保の困難性にも留意した上で、十分な検討が必要である。
○ サービス需要が減少する中、施設等の整備について今後その機能を柔軟に変更していく必要がある。介護保険施設の一部で障害福祉サービス、保育等を行う場合に、元々の補助金の目的範囲外での返還を求められることのないよう、地域密着の施設から広域型施設への転用、10年以内の一部転用の緩和等を行うなど、柔軟な制度的な枠組みの検討が必要との意見があった。この点は、他の福祉サービスの共通課題でもあり、本検討会において引き続き議論を深めていく。
○ 地域のサービスを維持・確保するためには、地域のサービス主体が今後も事業を継続できるための支援体制に加え、新たなサービス主体が地域に参入しやすい仕組みづくりが必要である。「社会福祉連携推進法人」制度も活用し、事業者の連携のあり方を弾力化するための方策について、本検討会において引き続き議論を深めていく。
○ 「社会福祉連携推進法人」制度は、社員の社会福祉に係る業務の連携を推進し、良質かつ適切な福祉サービスを地域に供給するとともに、経営基盤の強化に資することを目的としている。この法人制度の導入を後押しし、法人連携による経営の効率化や人材の確保・育成等を推進するため、事務の簡素化のみならず、制度的な要件の弾力化を図ることも検討すべきである。
また、制度的な連携に限らず、事業者間において、施設等の共同利用や共通事務の協働化など、限られたリソースの中で有効活用していく必要がある。
○ 中山間・人口減少地域においては、サービス需要が減少する中、サービス供給が減少してくると、事業者・利用者双方の移動距離が長くなる。このような移動に係る地域課題は、地域の事業所間の連携に加え、地域の交通、住まい等の施策と連携した横断的な対応も必要となってくる。地域において移動支援のための人材や地域交通との連携を図っていく必要がある。
○ 現在の訪問系サービスの報酬体系については、「回数」を単位として評価しているため、利用者の事情による突然のキャンセルや利用者宅間の移動に係る負担が大きい。このため、地域の実情に即して、持続的なサービス提供を確保するためには、こうした状況に対応する方策を検討することが必要であり、介護保険全体の報酬体系との整合性や自己負担の公平性等にも配慮しながら、介護報酬の中でこれに対応できる包括的な評価の仕組みを設けることの検討も一つの検討の方向性として考えられる。その際、訪問に要する時間・コストの負担のあり方に留意しつつ、関係審議会等で十分な議論が必要である。
○ 地域においてサービス主体を担う事業者が少ない場合は、市町村自らが行う直接的な事業として実施する枠組みの検討も一つの検討の方向性としてあると考えられる。現行の介護予防・日常生活支援総合事業(※)においても生活支援のサービスを市町村自ら実施することが可能であり、この点の拡張が考えられるとともに、地域における高齢者のニーズ、他のサービス提供の実情等を踏まえながら、利用可能者の範囲を柔軟にすること等も考えられる。その際、近隣の住民の状態に応じて柔軟に対応したり、近接した地域でサービスを受けることを可能としていく必要がある。
(※)「総合事業の充実に向けた工程表」を踏まえた取組を着実に進めるとともに、地域ごとの介護予防・日常生活支援総合事業の実施内容やその効果を精緻に分析・検証することが必要であり、データベースをつくり見える化すべきとの意見もあった。
(3)大都市部における需要急増を踏まえたサービス基盤整備のための適切な対応
○ 高齢者人口が2040年にかけて増加し続け、サービス需要が急増する大都市部においては、増加する介護ニーズに応える仕組みを検討する必要がある。地域の民間事業者による創意工夫とともに、地域に根ざした公的なサービス提供も重要であり、このような公と民の介護事業者の力を組み合わせ、多様なニーズに対応した多様なサービスを提供するとともに、ICTやAI技術など民間活力も活用したサービス基盤を整備することが重要である。
○ 大都市部においては、人口の密度が高いことに加え、施設や住まい、在宅サービスの密度も高いことから、コンパクトなサービス提供が可能であり、交通事情、地形等のエリア別の状況も加味しながら、需給バランスを考えていく必要がある。ただし、大都市部でも団地が多い地域など、高齢化の状況のエリアの差や地縁の薄さといった課題があることに留意が必要である。
○ 大都市部においては、高齢者のニーズに沿った多様な住まいを充実していくとともに、多様な住まいに対応した様々なサービスをICTやAI技術も活用しながら組み合わせ、利用者のために提供する体制整備が必要である。また、独居高齢者の増加を踏まえ、複合的なニーズに応えることが可能なサービスを考えていく必要がある。
○ 定期巡回・随時対応型訪問介護看護や夜間対応型訪問介護の類型は、夜間の負担が重く、人材確保が困難であり、利用者からみても夜間の定期的な訪問のニーズは少なく、テクノロジーを活用し、必要なときにサービスを提供する形の方が、利用者のQOLの向上につながることや、日中に重点化することで、重度の高齢者を在宅で支えることができるようになり、在宅介護の可能性が広がるとの意見があった。
○ 大都市部におけるサービスの形として、ICTやAI技術も活用し、24時間365日の見守りを前提として、緊急時や利用者のニーズがある場合に、訪問や通所サービスなどの在宅サービスを組み合わせるような、包括的で利用者のニーズに応えるサービス提供の在り方を検討することも考えられる。その際、現行の定期巡回・随時対応型訪問介護看護や夜間対応型訪問介護といったサービスとの関係性は、制度的に今後よく整理していく必要がある。
○ ICT、センサーやAI技術がより発展すれば、緊急時の予測の精度があがり、サービスの業務効率性が増加していくが、そのためにはテクノロジーの一層の発展のための支援を行う必要がある。
○ 大都市部は、土地や建物の価格が高いこともあり、サービスの基盤整備に多くの費用を要する。サービスの一定の質の維持を前提としつつ、設備の基準等について、実態に即して考えていく必要がある。
(4)一般市等におけるサービスを過不足なく確保するための適切な対応
○ 「一般市等」の地域においては、高齢者人口が増減し、サービス需要の状況が2040年までの間に増加から減少へ転じる見込みの中、既存の介護資源等を有効活用しながら、需給の変化に応じて、サービスを過不足なく確保することが必要である。
○ 一般市等においても、既に、中山間や人口減少エリアを抱えている地域もあると考えられる。近い将来に「中山間・人口減少地域」になることを見越して、早い段階から準備を進め、必要に応じた柔軟な対応を図っていく必要がある。
(5)支援体制の構築など共通事項
○ 3つの地域の類型について、人口や高齢化率、過疎地域か否かなど、どのような基準で区分するべきか、今後、制度の議論の中で検討していく必要がある。人口構造の変化に応じて、各地域が3つの地域の類型を行き来する可能性がある。各地域において、サービス需要の変化を注視し、サービス提供体制等を検討していくことが求められる。
○ 地域に応じたサービス提供体制の変化が生じる中、地域特性に応じてそれを支援する機能が求められる。その前提として、地域における介護・医療の現在の状況をエリア別に見える化し、各地域におけるサービスの需要の変化とあわせ、今後の2040年を見据えた変化も踏まえつつ、分析した上で、関係者間で共有・議論を行う必要がある。
その際、高齢者数が増加する一方で、介護保険施設の稼働率が低下傾向にある等の実態も踏まえてサービス需要等を推計すべきであるとの意見があった。
○ 地域の状況に応じ、介護分野でも引き続き、比較的力のある市町村が中心となってまとめていく形や、都道府県がイニシアティブをもって進めていく形を進めていくことも考えられる。人口減少局面にある地域を中心に、複数の市町村が合同で広域的に介護保険の運営を行う広域化も有用であると考えられる。
○ 人口構造の変化に対して、サービスを過不足なく提供、維持するためには、どの地域の類型においても都道府県や市町村の役割は重要である。地域軸・時間軸の両視点を取り入れながら、2040年に向けて、地域のサービス需要の変化に応じ、介護保険事業計画等のあり方や広域化等の取組の中で、それぞれの地域の類型に応じた対応策(※)をどのように検討していくか、どのようにサービス提供体制を確保するための支援体制を構築していくかについて、今後、介護保険部会等において関係者とともに議論していく必要がある。
(※)サービスの質の確保や、そのための適切なサービスのあり方の検討を含む。
○ その際、例えば、中山間・人口減少地域における柔軟な対応を実施する際に、サービスの質の一定の確保が可能かなど、モデル事業を一部の地域で実施するといった方法論も併せて検討していくことも考えられる。
○ それぞれの地域において、事業所で働く方々は地域の住民としての側面をもっており、この観点も含めて、地域コミュニティを構築する発想が必要である。また、介護は、地域密着の産業であり、雇用創出力もあることから、地域の高齢者のみならず、特に地方において地域の雇用や所得を支える重要な地方のインフラである。地域づくりやまちづくりの視点で、自治体と事業所が連携し、取組を進めていく必要がある。
地域に暮らす高齢者が、住み慣れた地域で自立して暮らしていくためには、その地域にいる障害者、こどもなど様々な主体を含め、地域共生社会を推進していくことが重要である。その際、様々な福祉に関わる人材が介護を含め、地域の現場で働けるよう、引き続き、検討を深めていく必要がある。
3.介護人材確保と職場環境改善・生産性向上、経営支援の方向性
(1)現状と課題
○ 介護関係職種の有効求人倍率は、令和7年2月時点で4.13倍と全職業の有効求人倍率と比較しても高い水準であり上昇傾向にある。介護職員の離職率が10%未満の事業所は約5割である一方、離職率が30%以上と高い事業所が約1割存在し、事業所別にみるとばらつきがある状況である。
○ 介護職員の入職経路は様々であるが、「令和5年雇用動向調査」によれば、ハローワークからの入職経路について、全産業の14.9%に比して、介護を含む福祉分野は24.3%とその割合が高い。また法人規模が19人以下の法人は、採用活動を行っていない割合が高い。
○ 「令和5年度介護労働実態調査」では、介護事業所の約6割が採用のうまくいく理由として「職場の人間関係がよいこと」をあげており、また、現在の介護従事者が前職の介護関係の仕事をやめた理由として、職場の人間関係の問題が約3割を占めている。
○ 第9期介護保険事業計画に基づき、都道府県が推計した介護職員の必要数を集計すると、2022年度の約215万人に対して、2040年度までに約57万人の新たな介護職員の確保が必要であると推計されている。
○ デジタル行財政改革会議で決定した介護分野におけるKPIでは、2029年までにテクノロジー導入率90%を目標とし、2040年までに施設系サービス等において約3割の効率化を目指すこととされている。令和5年時点における介護テクノロジー導入率は約32%となっている。都道府県の相談窓口である介護生産性向上総合相談センターは、現在、31箇所に設置されており、令和8年度までの整備を予定している。
(2)国や地方における介護人材確保に向けた取組
○ 介護人材確保のため、国においては介護職員の処遇改善、多様な人材の確保・育成、離職防止・定着支援・生産性向上、介護職の魅力向上、外国人材の受入環境整備に取り組んでいるが、今後も一層、介護職員だけでなく、介護人材全般に対するその確保対策を強力に進めていく必要がある。
○ 介護人材確保等のため、令和6年度介護報酬改定による処遇改善加算の一本化及び加算率の引き上げ、また令和7年度から行う要件弾力化を通じて更なる取得促進を進めるとともに、令和6年度補正予算を通じて、職場環境改善・生産性向上や更なる賃上げ等の支援に取り組むことが求められる。
○ 訪問介護については、「一人で利用者宅に訪問してケアを提供することに対する不安」といった特有の理由により、他の介護職種に比して有効求人倍率が高い状況にあることから、令和6年度補正予算等において措置された、同行支援(訪問)など経験が十分でない者の支援、経営改善、魅力発信等に取り組むべきである。特に、同行支援(訪問)の取組について、訪問看護・訪問リハビリテーションなど、他のサービスも含めて検討すべきである。
○ 介護人材確保は最大の課題であり、賃金の実態や経営実態のデータを踏まえつつ、近年の物価高や賃上げに対応し、全産業平均の動向も注視した上で、賃上げや処遇改善の取組を推進していくことが必要である。我が国の介護事業所は人件費率が高く、損益分岐ラインにおける稼働率が高い現状にあり、そういったデータを踏まえたエビデンスに基づく対応も必要である。
○ 介護人材の確保にあたっては、まずは介護人材の属性(年齢・性別、入職経路、外国人材の動向等)を分析の上、都道府県単位で、整理した上で議論していくことが重要である。人口減少や高齢化の状況、地域における介護人材の供給量など、地域差や地域固有の課題が存在するため、地域の状況を分析し、関係者間で共有する場を設けた上で、関係者の共通認識の下、地域の実状に応じた対策を講じていくことが重要である。その際、分析や対策を行うための基本的な考え方を示した上で、サービス供給面でも精緻な人材推計を地域ごとに行い、必要な人材確保対策を講じていくことが必要であり、今後、制度的な議論を深めていく必要がある。
○ 介護人材確保のための様々な施策を実効的に実施するため、介護など福祉の現場の入職経路として公的な機関が多い状況に鑑みれば、例えば、現在、一部の地域で行われている、ハローワークと福祉人材センターで連携した取組を行うなど、それぞれの機関が事業者等のニーズに応じた必要な役割を果たした上で、公的な機関等の連携の取組の強化が必要である。
○ 様々な関係機関等において、多くの介護人材確保向け施策(※)が実施されている中、都道府県単位で、プラットフォーム機能の充実が求められる。このプラットフォームを活用した関係機関間での情報共有や、地域の介護事業者や介護福祉士養成施設等のネットワーク化を図るなど連携強化を進めるとともに、相談や研修の体制を構築することが考えられる。
(※)福祉人材センターやナースセンターは、無料職業紹介や事業者との連携など様々な取組を実施。労働局・ハローワークは、人手不足分野の専門コーナーとして、介護のマッチングに力を入れるとともに、生涯現役窓口で高齢者のマッチングを実施。介護労働安定センターは、介護事業者への職場づくり支援、セミナー等を実施。都道府県・市町村は、人材確保について事業計画等に盛り込むとともに、家賃補助や介護職員向け研修など独自の施策を実施。また、介護生産性向上総合相談センターの運営等を通じた生産性向上における相談支援を実施。介護団体等は、復職プログラムなどを実施。
(※)福祉人材センターが中核となり、都道府県より狭い圏域で、都道府県内・市町村内の事業所や介護福祉士養成施設等が一堂に会し、各事業所の人材確保・定着等の課題について現場目線で一緒に考える場を作り、介護福祉士養成施設等への出前講座の実施など人材確保のためのネットワークとして機能している例がある。
○ 介護事業者は小規模なところも多く、積極的な採用活動を行えていないような事業者も多い。こういった事業者を含め、地域におけるプラットフォーム内での情報共有・連携強化により、雇用管理、人材確保、職場環境改善等についての自らの事業所等における課題を認識し、公的な機関も関与しながら、改善を進めていくことが重要であり、このような取組が広がるよう、方策を検討していくことが考えられる。
○ また、福祉人材センターにおいて、潜在介護福祉士の情報収集を強化し、事業所への働きかけも進めながら、復職支援等をよりきめ細かに行うことが求められる。このために、潜在介護福祉士と事業所とのマッチング機能、復職支援を設けるなどの手法を検討する必要がある。潜在介護福祉士以外の介護職等への拡張も検討する必要がある。
○ 介護事業所の業務の整理・切り出し、介護の入門的研修を組み合わせて行うこと等により、タスクシェア、人材のシェア等も進めていくことで、多様な人材とのマッチングや効率的な働き方の推進を図るべきである(※)。団塊の世代の高齢者等や他の分野等の早期退職者に対し、再就職先として介護業界を認知してもらう方策も検討するとともに、介護の周辺業務が副業先として働きやすいようにすることを考えるべきである。
(※)福祉人材センターが実施している例として、以下のようなものがある。
・介護福祉士養成施設と連携し、養成施設が実施する入門的研修の受講者に対して周知活動を行い、介護助手の就労希望者の掘り起こしやマッチングを支援
・地域の事業所に介護助手の導入を図るため、事業所向けに導入セミナーの実施を行うほか、導入に向けた業務の切り出し支援等の個別事業所への支援を実施
○ 若い世代が希望ややりがいを持てる業界となるためには、介護のイメージを変えることや、介護現場が変革する要素を示していくことが重要であり、テクノロジーの活用が進んだ職場であることや社会課題(SDGs、災害対応等)に対応する介護という観点をアピールすること、介護実習先での体験などが重要な要素となる。そうしたイメージの変革にあたっては、求職者となる若い世代の目で様々な施策を考えることが重要である。
また、行政、介護事業者、事業者団体、職能団体等が学校現場と連携して介護の魅力を若い世代に直接伝える機会を増やすことも重要である。
○ 介護人材の確保に加えて、現場で多様な雇用形態で働く介護人材の更なる活用も検討すべきであり、登録ヘルパー等の短時間勤務を行っている介護職員が本人の希望に応じて常勤職員となることや、長時間の勤務が可能となるような仕組みや支援策、またその環境整備の検討が必要である。
○ 外国人介護人材について、小規模な法人も含めて介護職員の活用を希望する事業所において受け入れを進めるため、海外現地への働きかけや定着支援を進めることが重要である。その際は、国ごとのアプローチの手法を整理して外国人介護人材の確保の取組を推進するとともに、定着に向けた日本語の支援等の強化を図る必要がある。その際は、同程度の技能等を有し、職務内容や職務に対する責任の程度が同等程度の日本人と比べて同等以上の処遇を確保することが、各在留資格の法令等(※)に規定されていることを踏まえ対応していく必要もある。
また、都道府県が海外の介護人材養成機関と直接協定を結ぶ、関係団体等と連携して海外現地への働きかけと定着支援を一元的に行うセンターを立ち上げるなど都道府県が強力に主導して取組を進めている例があるように、外国人介護人材の地域への定着のため、日本語支援、就労・生活環境の整備など、地域の実情に応じた受入体制の整備などを進めていくべきである。
(※)例えば、外国人の技能実習の適正な実施及び技能実習生の保護に関する法律において、「技能実習生に対する報酬の額が日本人が従事する場合の報酬の額と同等以上であること(後略)」と規定されている。
○ また、介護福祉士養成施設は、介護業界への入職を志す者を育て、地域の介護事業所等に就職させる重要な機能を持つ。学生の減少等に伴い閉校する学校も増える中、学生の特徴等も踏まえた上で、例えば、介護現場で導入されているテクノロジーの活用を教育に盛り込むなど、特色ある教育が実施できるような環境を整備する必要がある。令和6年度入学生において外国人留学生が約半数を占めており、日本語教育の強化も進めていくべきである。その際には、都道府県のセンターも積極的に活用し、介護事業所も関わりながら地域全体で進めていくことも考えられる。
(3)雇用管理等による介護人材の定着に向けた取組
○ 介護事業者において、職場環境改善や適切な雇用管理を行うとともに、キャリアラダーを整備し、介護現場において中核的な役割を担う介護福祉士をはじめとする介護職員のキャリアアップを図っていくことがその定着・人材確保のために重要である。
○ 本人の意欲、能力、ライフステージ等に応じたキャリアパス(※)を構築し、事業所への定着を図っていくためには、オンライン研修も含め、研修内容の充実・強化等を図っていくことが重要である。介護人材の多様なキャリアモデルを見える化し、教育・研修として位置付けていくことが重要である。
(※)経営者・施設長となる道、認知症など専門性を追求する道、学校等地域の働きかけなど地域の介護力向上を追求する道など多様なものが考えられる。
○ 介護福祉士など中核的な介護人材が果たすべき役割は大きくなる。資格を有しない者が参入してきた際の教育も担うなど、マネジメントを実施する介護職員の育成も求められる。
○ キャリアアップのためには、働きながら介護福祉士等の資格を取得することや、新たな技術等の研修を受講するなどの環境整備が必要であり、試験制度においても取組が必要である。また、介護事業所が行う働きやすい勤務環境づくりや、有給休暇・育児休業等の取得や復帰に向けた取組についての普及促進策が重要である。加えて、カスタマーハラスメントを含め、ハラスメント研修等の対応やハラスメント対策等の取組を充実していく必要がある。これらの取組を講じることで、介護人材の定着を図っていく必要がある。
(4)職場環境改善・生産性向上の取組
○ 2040年に向けて、生産年齢人口の減少が進み、介護人材が今後も逼迫することが見込まれる中、将来の人材の需給の動向を見越して、従来通りの方法の継続ではなく、前もってテクノロジー導入や業務の見直し・介護助手等への業務のタスクシフト/シェアを行うことが必要である。介護現場における職場環境の改善・生産性の向上として、
・ テクノロジーの活用(※1)や、いわゆる介護助手等への業務のタスクシフト、タスクシェア(※2)を図ることで、業務の改善や効率化等を進めること、
・ それにより、職員の業務負担の軽減を図るとともに、業務の改善や効率化により生み出した時間を直接的な介護ケアの業務に充て、利用者と職員が接する時間を増やすとともに、職員の残業削減や休暇の確実な取得、教育・研修機会の付与など職員への投資を充実すること、
・ これらの点を通じ、介護サービスの質の向上にもつなげるとともに、介護人材の定着や人材確保についてもあわせて推進することが必要である。
(※1)3M(ムリ、ムダ、ムラ)の削減など業務の効率化、見守りセンサーによる利用者の立場にたった夜間巡回の効率化など。個々のテクノロジーが業務効率化や業務負担軽減に寄与する度合いについて、国によるテクノロジーの効果の実証等が必要である。また、利用者のニーズに沿ったサービス提供につながるようなテクノロジー導入が必要である。
(※2)業務を切り出し、介護事業所が多様な人材を地域等からいわゆる介護助手として受け入れ、業務の分担を図ることも重要である。介護職員の直接的ケアが増加しケアの質が向上するとともに、介護職員のワークライフバランスの増大、また介護助手として雇用された高齢者の生きがいにもつながる。
○ これまで、国は、都道府県と連携し、平成27年度から基金や補正予算を活用した導入支援等を実施するとともに、令和6年度介護報酬改定では、施設系サービス等の生産性向上の取組を評価する新たな加算を設けている。都道府県による導入支援の実施状況のばらつきが大きいため、都道府県に対して必要な取組を促すとともに、引き続き、介護事業者のニーズに応じた導入支援(イニシャルコストへの支援)を行うとともに、ランニングコストへの必要な評価・支援を行うなど、事業者の規模やサービス類型(施設、通所、訪問)等に応じて十分な支援を行っていく必要がある。
○ 国において、引き続き、テクノロジーの効果を実証し、その導入による生産性向上の取組の効果を定量的に示すことや、事業者がテクノロジー導入をどのようなプロセスを経て導入したか実例、成功例を分かりやすく示すことに加え、都道府県のワンストップ型の相談窓口において事業者にテクノロジーの試用貸出しができる仕組みの活用を促すことで、事業者のテクノロジー導入への不安等を解消し、その普及を図るべきである。
○ 介護分野におけるKPIを踏まえ、テクノロジー導入やいわゆる介護助手等によるタスクシフトにより職場環境改善・生産性の向上を図っていくとともに、併せて賃上げを実現していくためには、国による各種支援策の充実はもちろんのこと、自治体、関係団体、事業者においても積極的な取組が重要である。
○ 介護テクノロジー等は現場の課題解決・業務効率化と負担軽減に向けた技術である必要がある。介護現場とも連携し、スタートアップも含めた開発段階の支援を促進していくことも重要である。
○ 介護保険施設等において、見守りセンサー、インカム、介護記録ソフトの導入を加速化していくことが必要である。訪問系サービスや通所サービスにおいては、テクノロジーの実証、現場での取組事例の把握、新たなテクノロジー開発を進めるとともに、様々な現場で使え小規模な事業所でも事務負担の軽減が図れる汎用性の高い介護記録ソフト等の普及をまずは重点化して促進していくべきである。
また、ケアプランデータ連携システムを活用し、居宅介護支援事業所と居宅サービス事業所間の電子上のケアプランの連携を進め、業務負担を軽減していくべきである。訪問先の利用者に対する福祉用具貸与も負担軽減の観点から活用していくべきである。
介護事業者において様々作成する文書、例えば計画書やサービス担当者会議等の議事録を生成AIの技術を活用して、その原案を作成することも業務効率化に資する。AIの信頼性やセキュリティ等の問題があるが、実証を通じて効果や利用における留意点を明らかにし、介護記録ソフトの普及と併せて、在宅サービスにおける業務効率化を促進していくことが重要である。
今後、様々な介護現場において、AI技術等について、AIによるケアプランの作成支援をはじめ、どのように現場に組み込むか、検討が必要である。
○ 小規模な事業所を含め、介護事業所が課題に応じた適切なテクノロジーを選択することが可能となるような情報の集約・活用の仕組みを構築するとともに、事業所内でリーダーシップを発揮して生産性向上・職場環境改善を推進するデジタル中核人材の育成・配置の取組を進めていくべきである。
事業所内でのデジタル中核人材の育成・配置が難しい小規模な事業所の支援として、都道府県のワンストップ型の相談窓口による外部から個別の介護事業所へのアウトリーチによる伴走支援を手厚くするほか、地域の経営支援や人材確保支援に取り組む支援機関(※)と連携の上、生産性向上を中心に雇用管理、経営支援等もあわせて一体的に支援するような取組を更に進めるべきであり、そのための基金の活用など、財政支援も充実するべきである。
現行においても、小規模事業所がまとまってテクノロジーを導入したり、業務を共同で実施する際の補助を国・都道府県において実施しているところであるが、この取組を拡張して多くの都道府県で実施するとともに、こういった取組を促すための事業者負担の軽減などの支援を検討する必要がある。
(※)福祉医療機構、よろず支援拠点、商工会議所、地域金融機関、ハローワーク、介護労働安定センター、福祉人材センター、ナースセンターなど地域の経営支援や人材確保支援に取り組む支援機関との更なる連携を想定
○ テクノロジー等を導入し、ケアの質を高めていくにあたっては、LIFEなどその根拠となる科学的な介護も併せて推進し、そのエビデンスを定量的にも評価していく必要がある。
(5)介護事業者の経営改善に向けた支援
○ 高齢化や人口減少が進む中、介護事業者は多くの経営課題を有する。介護事業者が地域の状況を把握し、また、足下の経営状況のみならず将来の経営状況を見通した上で経営を行うことが重要である。そのために、地域の状況も含めて、より精緻な情報を把握していく必要があり、どのように地域の情報を提供していくか検討していく必要がある。
○ 公定価格の報酬が主な収入源であることなど、介護という特定の分野の固有の課題もある一方で、多くの課題は人材不足、経営効率化、DX化、建替えの原資不足など、いずれも日本の中小企業が等しく抱えている課題である。
○ 令和5年度介護保険法改正により、介護サービス事業者は、介護サービス事業者経営情報を都道府県知事に報告することになった。この経営情報を都道府県が適切に事業所支援として活用していくことも見据えて、適切・確実な報告を確保していくことが必要であり、施策にも反映していく必要がある。その際、これまで蓄積のある福祉医療機構(WAM)等のノウハウも活用し、情報の分析手法をわかりやすい形で示していくことも考えられる。
また、社会福祉法人については、既に福祉医療機構(WAM)のシステムで財務諸表等が公表されており、国は所轄庁に対し、助言指導の参考となるよう分析スコアカードを提供しており、今後、分析スコアカードを、システムを通じて所轄庁から管内法人に提供することを検討する必要がある。
さらに、地域の施設・事業所が地域のサービス提供に十分な責任を果たすため、好事例の収集・周知に加え、経営に係る支援の判定ツール等を配布するなど、経営改善に向けた支援を検討する必要がある。
○ 介護事業所において、職場環境改善のため、適切な雇用管理を行うとともに、生産性の向上を進めて必要な業務効率化を行うことが、職員の負担軽減による介護人材の確保・定着、ケアの質の確保、ひいては経営の安定化につながるため重要である。
雇用管理改善と生産性向上の双方を進めることで、職員の労働時間の短縮、研修等の充実、職場定着による採用費用の軽減につながり、収益構造も変わり、経営の効率化も併せて図られるとの考え方もある。適切な雇用管理の実施については、介護労働安定センターが事業者へのアウトリーチ相談・研修等の支援を実施しており、この枠組みが一層活用されることが必要である。
○ 経営支援や人材確保支援に対応するため、都道府県単位で、関係機関(ハローワーク、介護労働安定センター、よろず支援拠点、地域の金融機関や経営者団体等)へつなぐネットワークを構築し、こういった連携をどのように強化するかなど、経営支援を行う体制を検討する必要がある。また、地域における公認会計士や中小企業診断士など様々な専門職も含めて、これらの機関等がより連携し、介護事業者のニーズにあった支援を行う体制を検討する必要がある。その際、都道府県のワンストップ型の相談窓口(※)や関係者が参画する介護現場革新会議等の協議会の機能の強化を図っていく中で、事業者からの相談も含め、経営支援につなげていくという方策も考えられる。
特に、小規模な介護事業者の支援として、都道府県単位で、雇用管理、生産性向上、経営支援等もあわせて一体的に支援するような取組を更に進めるべきであり、基金の活用など、財政支援の充実も検討するべきである。
(※)都道府県の介護現場革新会議の方針に基づき設置され、各地域の課題を踏まえた上で、生産性向上の取組方法や補助金の相談、機器展示、機器の無料貸出し、伴走支援等を実施。個々で相談を受けたときによろず支援拠点などの経営支援の専門家や関係機関につなぐネットワークを構築している。
○ 経営支援等について、介護のみならず、障害福祉やこどもといった他の福祉分野においても共通の課題であり、社会福祉法人などへの支援も重要である。その際、法人の特性に応じた支援や施策を考えていくべきであり、福祉医療機構(WAM)等による資金融資の強化といった手法も考えられる。こうした法人への支援や法人間の連携のあり方は、福祉分野共通の課題として引き続き議論を深めていく。
(6)他事業者との協働化、事業者間の連携、大規模化
○ 小規模経営をしている事業者をはじめ、介護事業所が地域に根差した上で、利用者のニーズに細やかに沿ったサービス提供を行っていくことは重要である。その上で、報酬の請求や記録・書類作成事務といったバックオフィスの業務など間接業務の効率化や、施設・設備の共同利用等を行うことで、2040年に向けて、安定的に事業の継続を図ることが必要である。
○ 個々の介護事業者により経営課題が解決できない場合も、他事業者との連携・協働化(※1)、経営の多角化も含めた大規模化(※2)などにより解決が図られるケースもある。また、社会福祉連携推進法人や小規模事業者のネットワーク構築といった手法もある。
(※1)複数の法人が組織的な連携体制を構築し、間接業務の効率化や施設・整備の共同利用、人材確保、人材育成、災害対応、地域貢献等を協働して実施していくこと。
(※2)法人内の介護サービスの規模の拡大や事業所の増設とともに、複数の法人間での合併や事業譲渡等による規模の拡大を行うこと。
○ 小規模経営をしている事業者が安定的に必要な事業を継続していくためには、まずは、介護事業者間の協働化を進めていくことが有効である。その際、離職率低下、協働する事業者間での有資格者の確保、経営の安定化、利用者のニーズへの対応強化、一括仕入れによるコスト減など、協働化や事業者間の連携により全体の規模を拡大すること等によるメリット(※)を十分に理解し、取り組んでいく必要がある。
(※)資材・物品・ICTやテクノロジー機器等の一括仕入れによるコスト減、テクノロジー導入・ICT・AI等の技術に係る共同の研修等(デジタル中核人材を事業者間でシェアし実施していく形も考えられる)、多様な媒体による採用チャネルの共有、外国人材も含めた育成支援。
○ 既に行政において、事業者の協働化等を推進するための補助事業等を実施しているが、規模を問わず、事業者が協働化等しやすい体制を整備していくため、自治体や事業者団体等と連携して実施していく必要がある。その際は、協働化等のメリットについてわかりやすく示していく必要がある。
一方、大規模化は、サービス維持の観点でも有効な施策の一つであり、外部のM&A等を支援する事業者を含め、必要に応じて、福祉事業等の特質を踏まえたデューデリジェンスを適切に行った上で、事業者間で進めていく必要がある。
○ 協働化・大規模化等のメリットは、地域別の状況を踏まえて考えていく必要がある。中山間・人口減少地域では、利用者が点在しているため、サービス需要も散在しており、サービス拠点の集約化だけではなく、間接業務の効率化が有用である。一方、大都市部では利用者が所在する密度が高いため、サービス拠点の統合も有用である。
○ 協働化等の一つとして、社会福祉連携推進法人の活用があるところ、地域福祉の充実、人材の確保・育成といった連携によるメリットをより享受できるよう、事務負担の軽減や業務要件の緩和などにより使いやすい仕組みとしていく必要がある。
あわせて、社会福祉連携推進法人や小規模事業者のネットワーク構築については、国による支援等も行われており、その普及を図っていく必要があるとともに、社会福祉法人の合併の際に必要な経営資金の優遇融資(福祉医療機構(WAM)による融資)についてもより活用を促進していく必要がある。
4.地域包括ケアとその体制確保のための医療介護連携、介護予防・健康づくり、認知症ケアの方向性
(1)現状と課題
○ 2040年にかけて、医療・介護の複合ニーズを有する85歳以上の高齢者が一貫して増加し、85歳以上の方の要介護認定率は57.7%とそれまでに比べて上昇する。
○ 地域包括ケアシステムについて、地域において、高齢者の社会参加・介護予防に向けた取組、配食・見守り等の生活支援体制の整備、在宅生活を支える医療と介護の連携及び認知症の方への支援の仕組みなど、一体的に推進している。
○ 地域包括ケアシステムの実現に向けた中核機関として、地域包括支援センターが全ての市町村に設置され、令和6年4月現在、全国に5,451か所となっており、地域のネットワーク構築、相談支援や介護予防ケアマネジメント等を担っている。
○ 要介護(要支援)の認定者数は、2022年度末現在で694万人であり、制度施行後の23年間で約2.7倍に増加している。一方で、ピーク時の2015年の要介護認定率(年齢調整済み)が17.9%であったのに対して、足下の2023年の要介護認定率は16.3%となっており、減少傾向にある。
○ 認知症の有病率は85歳以上で大きく上昇することから、2040年に向けて、認知症高齢者数は今後も増加が見込まれている。2040年の認知症者高齢者数は約584万人、MCI高齢者数は約613万人と推計されている。
(2)地域包括ケアとその体制確保のための医療介護連携
○ 2040年に向けて、85歳以上の人口が増加し、医療と介護の複合ニーズを抱える者が急増する中、地域包括ケアシステムにおいて、これらの者が適切な医療・介護サービスを受けられるよう受け皿を確保する必要があるほか、急変があった際に必要な通院、入院等ができるよう、医療、介護の連携を強化していく必要がある。また、慢性期の患者が増加し、医療機関、介護保険施設等、在宅のいずれかでケアされる状況の中、在宅や介護施設における高齢者救急を支える包括的な機能を有する医療との連携も必要となる。
○ 令和6年度同時改定において、施設等における高齢者の急変時における対応等を念頭に、介護保険施設と協力医療機関との連携を強化する改定が行われたところ。協力医療機関について、二次医療圏まで広げて医療介護連携のマッチングができていない福祉施設・介護施設が一定程度あり、地域差も大きいとの指摘がある。連携が進んでいない地域については、都道府県が行う地域医療構想調整会議の場を活用して、高齢者施設等の協力医療機関としての役割を担う医療機関を調整するなど、検討することが重要である。医療介護連携について、介護報酬も診療報酬も加算はあるが十分算定されていない。算定要件が複雑であり、算定に労力を要することなどが要因。限られた人材で連携できるように算定要件を見直すべきとの意見があった。
○ 福井県では在宅医療・介護連携推進事業を積極的に推進しており、県・市町と医師会が緊密に連携し、住民の意見も聞きながら丁寧に合意形成を行い、県下の全病院での入退院支援ルールの運用など、地域の医療資源に応じた在宅ケア体制を構築している。坂井地区では、在宅医療、介護の連携に取り組んでいるが、訪問診療を行う医師の高齢化、後継ぎ不足、24時間の連携体制と医師の働き方など様々な課題もある。また、全県に展開するにも市町の地域性や医療資源・介護資源の状況に差があり、課題を要する。
○ このように、在宅医療・介護連携推進事業では、地域の医師会等の関係者とも連携し、相談窓口の設置や看取り時等の情報連携ツールの整備を行っているが、自治体によって取組に差がある状況である。今後、かかりつけ医機能を都道府県に報告することとなることに加え、在宅医療に必要な連携を担う拠点を都道府県が医療計画に位置づけている中、これらと、在宅医療・介護連携推進事業の整理をした上で、地域の医療・介護資源の状況に留意しつつ、普及していく必要がある。
○ 85歳以上の複合ニーズを抱える者や独居高齢者が増えていくと、急変し病院に入院し、治療後、すぐに自宅に在宅復帰することが難しい。このため、退院して在宅復帰するまでの老人保健施設、地域の中小病院等の医療機関の役割が重要である。
在宅ケアのためには、医療が緊急に必要となったときに対応できる機能が重要であり、訪問診療を行う医療機関、急性期に入院できる一般病院、訪問看護事業所、ショートステイ等で在宅を支える老人保健施設、緊急時に対応できる地域の体制整備と人材確保策が必要である。また、在宅ケアには訪問看護、訪問介護やケアマネジャーによる支援、ケアを提供しやすい住まい、口腔管理、薬剤管理や栄養指導も必要である。利用者への質の高いサービス提供のため、医療と介護が緊急時も含めて連携して支える体制を構築することが重要である。そのためには、地域において、医療機関と介護事業者との間で情報共有や顔の見える体制を構築し、互いの果たす機能や役割を理解しつつ、コミュニケーションの強化が必要である。
また、地域包括ケアシステムを深化させていくためには、地域でかかりつけ医機能が発揮され、医療と介護、生活支援サービス等の切れ目ない連携が行われることが重要である。
○ 2040年に向けて、地域における人口構造の変化に伴う医療需要と介護需要の変化や、現在の医療介護の提供体制の状況とその活用について、組み合わせて考えていくことが重要。地域によって、医療資源や介護資源の状況は様々(※)であり、地理的な制約もある。地域において、医療機関・介護事業者双方について、ネットワークを構築していく必要がある。そのためには、これらの医療資源・介護資源の状況を地域ごとに見える化する必要があり、分析し、更には今後どのように取り組んでいくべきか考察する必要がある。
(※)医療・介護資源について、地域別に3分類に分けて考えるべきとの意見があった。
中山間・人口減少地域: 医療・介護需要の双方が低下
大都市部: 外来を含めた医療需要、介護需要ともに増加。
一般市等: 外来を含めた医療ニーズが減少する一方、介護需要は当面伸びやがて減少に転じていく。
○ 今般、地域医療構想や医療計画の見直しに伴い、都道府県に医療機関の機能を報告する制度改正も検討されており、都道府県に情報がより集約されることとなる。地域医療構想等との接続の観点から、都道府県の担うべき役割や市町村の担うべき役割の整理を行うとともに、地域において様々な場面や主体間で医療と介護が連携して対応していくことが必要であり、制度的な議論が必要である。
○ 医療、介護の状況を地域別に見える化し、分析して提供体制を考える必要がある。新たな地域医療構想の検討でも、今後課題に応じて地域医療構想調整会議に市町村が参画することとされている。地域医療構想と介護保険事業計画を擦り合わせるためには、人口動態に基づく需要予測や医療資源の把握などのデータ分析、過去からのトレンドからの変化等を踏まえた考察が必要となる。国等による支援の在り方や、大学等の機関が自治体のデータ分析を支援する取組、地方における関係団体の関わり、地域で議論する場(※)の設定など、制度的な議論が必要である。
(※)地域において、2040年に向けて、いわば介護や障害福祉の構想を協議する協議の場の設置が必要との意見があった。
(3)介護予防・健康づくり、介護予防・日常生活支援総合事業等
○ 地域包括ケアシステムにおける介護予防の推進のためには、地域において介護予防・健康づくり・リハビリテーションや重度化防止に取り組んでいく必要がある。高齢者が地域支援の担い手として主体的に参加することが重要であり、「支える側」「支えられる側」という関係を超えた取組とする必要がある。介護予防を推進し、高齢者の自立支援や重度化防止に取り組むことは、介護保険制度の持続可能性の確保にも資する。
○ 住民主体の通いの場や高齢期における就労等、高齢者の社会参加の拡大が、要介護状態となるリスクや認知症発生リスクの低減に効果があるとの研究成果が繰り返し報告されている。要介護認定率の減少に効果的な施策を展開するために、これまでに実施してきた介護予防・健康づくり等の効果に関する検証結果等を、自治体の担当者が利用しやすい形で情報提供を行うことで、介護予防・健康づくりの取組を活性化させるべきである。また、自治体の介護予防に関する取組を評価するためのデータ収集の仕組みや、介護保険事業計画等のあり方の中でどのように反映していくか等について、制度的な議論が必要である。
○ 介護予防・日常生活支援総合事業を活用し、医療・介護専門職が専門性を発揮しつつ、高齢者や多様な主体を含めた地域の力を組み合わせていくことは重要である。地域によって高齢者の状態や社会資源の状況は様々であり、市町村の財源の確保を含めた事業の推進方策について更なる検討が必要である。「総合事業の充実に向けた工程表」を踏まえた取組を着実に進めるとともに、地域ごとの介護予防・日常生活支援総合事業の実施内容やその効果を精緻に分析・検証することが必要。データベースをつくり見える化すべきとの意見もあった。地域類型(中山間地域、一般市、都市部等)に分けて、事業実施までのプロセスを含め、好事例の横展開をすること等により市町村の取組支援を進めるべきである。
○ 今後の人口動態等を踏まえ、支援を必要とする高齢者の増加が見込まれる中、保険者が地域の実情に応じて生活支援や介護予防のニーズを効果的かつ継続的に支援していくことができるよう、上限額や安定的な財源確保方策等について検討していく必要がある。
○ 自治体の取組を促していくため、保険者機能強化推進交付金や介護保険保険者努力支援交付金(インセンティブ交付金)により介護予防等に係る自治体の取組を評価し、促進することは重要である。都道府県による市町村支援を含め、先進的な取組等を行い、成果を上げている自治体がより適切に評価されるようにしていく観点から、指標の精査を行うとともに、第10期に向けた介護予防・健康づくりの強化・促進に向けて、当該交付金制度を含め、枠組みの整理・強化を図っていくべきである。
○ 介護予防等の取組や地域のインフォーマルな支え合いは重要であり、一般介護予防事業の中で実施する通いの場については、年齢や心身の状況等によって分け隔てることなく、誰もが一緒に参加し、認知症予防、多世代交流や就労的活動など、地域のニーズに応じた多様な機能を有する場として、地域共生社会の実現に向けて、発展・拡充させていく必要がある。
○ フレイルの可能性がある(生活機能が低下している)者など、支援を要する者をどこにつなげるか地域において十分に整理・周知されていない中、こうした者への医療専門職の早期かつ集中的な関与が重要であるが、医療専門職の確保には課題がある。介護老人保健施設等の医療等専門職の活用、施設等において通いの場を設置するなど、施設等と連携した体制を構築していくことも重要である。
○ 介護予防・日常生活支援総合事業を提供している事業所や通いの場だけでなく、健康増進施設、総合型スポーツクラブなど、介護予防・健康づくり等に効果的な地域の資源を見える化し、高齢者が自ら希望する場所で介護予防・健康づくり等に取り組むことができるような仕掛けが必要である。
生活機能が低下している者を含め、地域に暮らす高齢者が健康意識を高め、適切なサービス等につながるよう自治体や既存施設において取組を進め、地域包括ケアシステムにおける介護予防を推進していくことが重要である。
○ 大分県では、要支援者の認定割合が高い状況に危機感を持ち、介護予防・重度化防止、中でも、サービス・活動C(短期集中予防サービス)に力を入れている。民間企業とも協力し、予防マネジメントのICT化を進めるとともに、都道府県が市町村を支援しながら、短期集中予防サービスで改善を目指すプログラムを提供した後に通いの場等の社会参加につなぐ「自立支援サイクル」を構築した結果、約8割の利用者が自立につながるなど、高齢者の生活の質の向上を図りながら、効率的・効果的な取組を実施している。
○ 高知県では、人口減少や高齢化が全国に先行していることを見据え、子どもから高齢者まで、年齢や障害の有無にかかわらず、小規模でありながら必要なサービスが提供でき、ふれあうことのできる地域共生社会の拠点として「あったかふれあいセンター」を設置し、介護予防・健康づくり等にも専門職が関与しながら取り組んでいる。
○ 令和6年度補正予算において、中山間・人口減少地域において、身近な場所での介護予防の取組を推進し、通いの場を含め、地域のささえあいを効果的に支えるため、市町村単位で介護予防・地域ささえあいサポート拠点を設けるモデル事業を実施。この取組の検証を通じて介護予防・健康づくりを主軸に、通いの場等を支え、地域共生社会を実現するための拠点の在り方について検討すべきである。
○ 地域包括ケアシステムにおける介護予防・健康づくりについては、地域における介護予防の支援の拠点を中心に、生活機能が低下している者への対応を含め、通いの場等の地域の資源を見える化・公表し、利用しやすいようにする必要がある。都道府県が実施している地域リハビリテーション支援体制の整備や市町村が実施している通いの場の取組、サービス・活動C、高齢者の保健事業と介護予防の一体的な実施等の介護予防関連施策は、従来、個別事業として取り組んできたが、地域の実情に応じた関連施策の連携の方法や専門職等の適切な関与の方策について議論を進めていく必要がある。
○ 介護や福祉以外の住民サービス、公共サービス、例えば、高齢者の移動支援や買い物支援等と介護予防の取組を効果的にリンクさせるという視点も有用である。鳥取県においては、これらを組み合わせて戦略的に実施している。
地域資源の掘り起こしに加え、地域に根ざす企業や移住・UIJターン者、ボランティア等など外部の人材・資源と組み合わせることも有効と考えられる。地域づくりの活性化や介護予防活動の充実を図るため、地方における創意工夫で取り組んでいくことが重要である。
○ また、家族も本人の介護を支えており、その支え手としての負担を考慮の上、仕事と介護の両立支援の充実、企業における相談対応の整備、地域支援事業で任意事業として実施する家族介護支援事業による支援など、総合的に対応を行っていくことが重要である。
(4)認知症ケア
○ 令和5年6月に「共生社会の実現を推進するための認知症基本法」が成立し、認知症の人を含めた国民一人一人がその個性と能力を十分に発揮し、相互に人格と個性を尊重しつつ支え合いながら共生する活力ある社会の実現を推進することが明記された。認知症の人本人の声を尊重し、誰もが認知症になり得ることを前提に、認知症になっても希望を持って暮らし続けることができるという「新しい認知症観」に基づき施策を推進することとしている。
○ 国の認知症施策推進基本計画を踏まえ、都道府県や市町村がそれぞれの実情に即した認知症施策推進計画を策定し、認知症施策を計画的に進め、認知症の人・家族が安心して暮らせるために、本人や家族が参画した共生社会を実現していくことが重要である。そのためには、地域で認知症の人が集うことができる認知症カフェや、就労の場を含む社会参加の機会につながるピアサポート活動や本人ミーティングなど、認知症の人の幅広い居場所づくりなど、地域において様々な取組を一層充実させ、認知症の人が地域で活躍できる環境を整備する必要がある。
○ 2040年に向けて、認知症高齢者が増加する中、独居の認知症高齢者、認知症高齢者を抱える夫婦世帯、認知症高齢者とそれを支える家族など様々な家族の形態においてその対応が課題となる。2025年段階で独居の認知機能低下高齢者は約250万人、2040年には330万人と急速に増加すると推計されている。このような中、引き続き、認知症の人と家族が自分らしく生きること、認知症の方の意思決定支援への取組や認知症の人の心への支援が重要であり、地域においてこのような取組を進めていくべきである。
○ 独居の認知症高齢者は、日常の生活支援を担う家族や親族がおらず、必要な社会的支援につながるための情報の入手が困難であるため、社会的孤立のリスクが高い。また、身体的・精神的健康度が低下しやすく、経済的にも困窮しやすい状況等にある。独居の認知症高齢者を取り巻く課題は、医療、介護のみならず、生活支援や権利擁護・意思決定支援、住まい支援、地域のインフォーマルサービスなど多岐にわたることに加えて、こうした様々な課題に対応できる地域の資源が不足していると考えられる。また、MCIの段階で社会的孤立のリスクは高まっている。MCIから軽度の認知症への移行は連続性があることから、ある程度の自立生活を営むことができる軽度の認知症の人にとって、インフォーマルな支援は重要である。
○ このため、2040年に向けた超高齢社会においては、認知機能の低下とともに生きる高齢者の権利利益を保護するために、社会的孤立を解消し、地域社会とつながり、必要なサービスのアクセシビリティを高める地域づくりと、権利擁護・意思決定支援を包含した地域包括ケアシステム、すなわち地域の特性に応じた統合的なサービス提供を行っていく必要がある。
5.おわりに
○ 2040年に向けた地域包括ケアシステムの実現に当たっては、まずは、第10期(令和9年度~11年度)の介護保険事業計画や介護保険事業支援計画の策定プロセスの中で、どのように盛り込んでいくかが重要であり、厚生労働省においては、本検討会における上記の内容を踏まえ、運用上可能な点については、関係者と調整の上、速やかに取り組むべきである。
○ 2040年に向けたサービス提供体制等のあり方など、本検討会の上記の内容については、社会保障審議会介護保険部会をはじめ関係審議会等で議論の上、所要の制度改正を行うとともに、医療介護総合確保基金等の必要な財政上の支援など、厚生労働省において、引き続き、必要な検討を行った上で、予算の確保に努めるべきである。
○ 高齢化や人口減少のスピードについて、地域によって大きな差がある中、介護需要の地域差が2040年にかけて大きく変化していく。地域ごとにこのような状況変化に対応していく必要がある。また、医療についても状況は同様であり、医療介護連携の一層の推進が必要となり、新たな地域医療構想や医療計画等と地域における介護保険事業計画や介護保険事業支援計画がうまく接続するよう、地域の様々な関係者間で情報の共有や認識合わせ、議論を行っていくことが必要である。
その際、都道府県、市町村、介護関係者や関係団体等の負担にも配慮しつつ、住民等も含めてこれらの関係者が互いの意見を踏まえて検討していくプロセスが必要である。
○ これらの点について、引き続き、社会保障審議会介護保険部会をはじめ関係審議会等において様々な関係者と議論の上、成案を得ていくことが望まれる。2040年に向け、中長期的の視点をもって、地域包括ケアシステムが深化し、どのような地域においても、利用者やその家族が安心し、介護・医療ほか様々なサービスを享受しながら、尊厳をもって自立した生活を継続できる地域共生社会の実現についても併せて期待する。
「2040年に向けたサービス提供体制等のあり方」検討会
構成員名簿
令和7年4月10日現在
|
池 端 幸 彦
|
医療法人池慶会池端病院理事
|
|
江 澤 和 彦
|
医療法人和香会理事長
|
|
大 屋 雄 裕
|
慶應義塾大学法学部教授
|
|
大 山 知 子
|
社会福祉法人蓬愛会理事長
|
|
笠 木 映 里
|
東京大学大学院法学政治学研究科教授
|
|
香 取 幹
|
㈱やさしい手代表取締役社長
|
|
斉 藤 正 行
|
㈱日本介護ベンチャーコンサルティンググループ代表取締役(令和7年3月9日まで)
|
|
鈴 木 俊 文
|
静岡県立大学短期大学部教授
|
|
津 下 一 代
|
女子栄養大学教授
|
|
中 村 厚
|
日本クレアス税理士法人富山本部長
|
|
◎ 野 口 晴 子
|
早稲田大学政治経済学術院教授
|
|
東 憲太郎
|
医療法人緑の風介護老人保健施設いこいの森理事長
|
|
藤 原 都志子
|
前公益社団法人徳島県看護協会看護小規模多機能型居宅介護あい管理者
|
|
松 田 晋 哉
|
福岡国際医療福祉大学看護学部教授
|
|
○ 松 原 由 美
|
早稲田大学人間科学学術院教授
|
(◎は座長、○は座長代理)
(敬称略、五十音順)



